发布时间:2025-11-7 阅读量:23 来源: 发布人: suii
在嵌入式系统设计领域,如何在高性能应用处理与硬实时控制任务之间取得完美平衡,一直是工程师面临的核心挑战。传统方案往往采用多芯片或性能折衷的方式,存在成本高、结构复杂、实时性不足等痛点。我爱方案网推荐STM32MP257系列异构微处理器,以其Cortex-M33实时核是实现硬实时性能的关键所在,为这一难题提供了优雅而高效的解决方案。
一、异构架构:分工明确,效能卓越
STM32MP257采用创新的双核子系统设计:
Cortex-A35应用核(双核1.5GHz):运行Linux系统,负责复杂UI、网络通信、文件管理等非实时任务。
Cortex-M33实时核(400MHz):专攻实时控制,具备纳秒级中断响应,集成FPU和DSP指令集。
二、架构优势凸显:
硬件级资源隔离:通过RIF单元确保M33核独占关键外设,避免核间冲突
能效精细控制:支持独立电源域,M33可在A核休眠时单独运行
安全可靠:TrustZone技术,为关键代码提供硬件级保护
三、OpenAMP:异构通信的桥梁
OpenAMP是异构系统中核心间消息通信的开源框架,基于RPMsg+共享内存+中断,让Linux核和Cortex-M核可以可靠地传递消息和数据,高效地共享数据或协调任务的机制,简化异构多核开发。
在STM32MP257中,典型实现方式包括remoteproc+virtio+RPMsg等。它的核心目标是让Cortex-A核和Cortex-M核协同工作,同时保持资源隔离和实时性能。
· Remoteproc框架
STM32MP257使用了RemoteProc框架让A核运行的Linux系统可以更加轻松的和M核进行通信控制,RemoteProc主要作用就是对远程处理器的生命周期进行管理,即启动、停止远程处理器。该框架还会创建 RPMsg Virtio 设备。以下是RemoteProc的逻辑框图:
图1 RemoteProc运行逻辑
在RemoteProc框架中,需要在Linux系统中将M核的固件通过命令加载到M核的内存中。
· RPMsg框架
RPMsg框架( Remote Processor Messaging Framework )则是实现对远程处理器信息传递。RPMsg是基于VirtIO的消息总线,它允许内核驱动程序与系统上可用的远程处理器进行通信。通讯框架入下图:
图2 RPMSG框架
消息服务基于共享内存,使用 RPMsg 和 Virtio 框架,RemoteProc框架则控制远程处理器生命周期。信号通知( Mailbox )服务则基于内部IPCC( Inter-Processor communication controller ),ST提供 OpenAMP相关库。
· Virtio(虚拟化模块)
Virtio 是一个支持虚拟化的 I/O 框架,通过共享环形缓冲区(vring)提供高效的消息传输层。Virtio中有两个单向的vring,分别用于处理器之间的消息传递,RX VRING 用于接收来自远程处理器的消息,TX VRING专用于将消息发送到远程处理器。
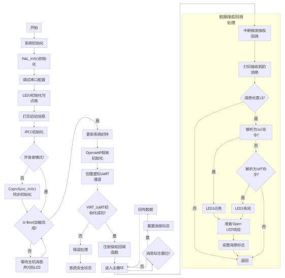
四、实战演练:异核控制LED
基于异构通讯框架,A核通过发送LED控制命令,驱动M33核响应并实现LDE灯的开关操作。
在构建前需要将开发板设备树中的gpio_led的蓝灯关闭,关闭A核占用,设备树中修改位置具体如下:
图3 设备树屏蔽蓝灯
关闭后将设备树单独构建并更新到开发板中,具体方式请查阅《MYD-LD25X Linux 软件开发指南》中4.3章节。
在IDE中导入OpenAMP_TTY_echo_Led例程,导入完成后如下所示:

图4 例程导入
该例程由官方例程OpenAMP_TTY_echo修改,主要修改即为下图中虚拟串口回调函数的框选部分:
图5 回调函数修改
实现过程比较简单,基本是对A核的消息进行了判断处理,针对GPIO的主要控制使用了HAL_GPIO_WritePin函数,该函数位于Drivers/BSP/stm32mp2xx_hal_gpio.c:
图6 函数实现
程序运行流程图:

图7 OpenAMP_TTY_echo_Led流程图
然后继续构建,点击上图4中的OpenAMP_TTY_echo_Led_CM33_NonSecure,然后点击上方锤子右边箭头并选择CA35TDCID_m33_ns_sign:
图8 编译选择
选择后会立即构建编译,完成后在CA35TDCID_m33_ns_sign目录中拷贝elf文件到开发板中:
图9 拷贝文件
确保在开发板中目录结构如下:
图10 目录结构
输入以下内容执行脚本,运行后如图所示:

图11 运行程序
在A核输入以下命令后台监控M核虚拟串口反馈:

输入以下命令控制Led蓝灯亮灭:

结果如下:

图12 运行结果

图13 基于STM32MP257核心板及开发板
在远程会议、智能家居对讲、安防监控等日益普及的今天,清晰、流畅、无间断的语音通话已成为底层刚需。然而,设备小型化与喇叭功率大型化的趋势,使得免提通话中的回音、环境噪音等问题愈发突出,成为影响用户体验的核心痛点。我爱方案网推荐AI降噪纯模拟回音消除模块A-29P,它凭借其卓越的DSP处理能力、创新的AI降噪算法及灵活的接口设计,为各类音频设备提供了高集成度的终极语音解决方案。
随着5G/6G与卫星互联网技术迈向更高频段与更复杂架构,系统对精准时钟的依赖达到了前所未有的高度,尤其是在便携化、移动式的应用场景中,高性能与低功耗、快速启动的平衡成为核心挑战。在此背景下,全新推出的YOV1919DP系列恒温晶振(OCXO),以超低功耗、快速启动和极高频率稳定度为核心优势,为移动通信及便携式无线系统提供卓越的时间与频率基准。
随着电动汽车成为电网调峰与消纳可再生能源的重要载体,充电桩与车辆间的通信控制器(SECC)的重要性日益凸显。车辆到电网技术不仅让电动汽车成为移动的储能单元,更赋予了它们参与电网调峰、消纳可再生能源的使命。在这一颠覆性变革中,充电桩与车辆之间的“智慧大脑”—SECC(Supply Equipment Communication Controller,供电设备通信控制器),扮演着至关重要的角色。
在人工智能与机器视觉快速发展的今天,3D立体视觉技术正成为推动行业智能化升级的核心力量。我爱方案网推荐WY820作为高性能的宽动态3D立体相机模组,凭借其精确的深度感知能力和稳定的性能表现,为三维空间测量、障碍物检测及物体识别等应用提供了可靠的硬件解决方案。
随着我国智慧城市建设和节能减排政策的深入推进,对水、热、气等能源计量器具的精度和可靠性要求日益提高。我爱方案网推荐龙芯中科自主研发的LS1D超声波流量测计量开发板,该方案集成了超声波时间测量、温度检测、信号处理等核心功能,显著提升了测量精度和系统稳定性。