发布时间:2019-12-5 阅读量:1450 来源: 我爱方案网 作者:
传感器是一种检测装置,能感受到被测量的信息,并能将感受到的信息,按一定规律变换成为电信号或其他所需形式的信息输出,以满足信息的传输、处理、存储、显示、记录和控制等要求。
传感器的特点包括:微型化、数字化、智能化、多功能化、系统化、网络化。它是实现自动检测和自动控制的首要环节。传感器的存在和发展,让物体有了触觉、味觉和嗅觉等感官,让物体慢慢变得活了起来。通常根据其基本感知功能分为热敏元件、光敏元件、气敏元件、力敏元件、磁敏元件、湿敏元件、声敏元件、放射线敏感元件、色敏元件和味敏元件等十大类。

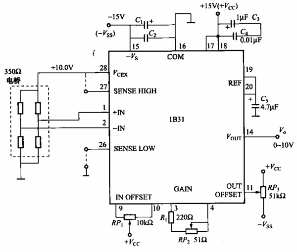
该电路把传感器的测量信号变
换为0—IOV电压输出。
、⑩脚分别为桥激励基准输人输出,加上电源后,内部基准电压预置为IOV,桥激励输出调节◎脚连接到④脚时增大桥激励输出电压( 脚),若减小桥激励电压输出则在⑩、◎脚之间接入电阻。③脚不连接时,③脚输出电压为IO.OV作为测量电桥的驱动电压。桥测量电桥输出信号送①、②脚内部的仪器放大器。放大器增益由③、④脚之间的电阻决定:G=2+80(kfl)/(尺l+RPz)。因此,调节RP2,即凋节放大器的增益。
胛t调节输出漂移(例如,传感器信号
输入为霉时,使输出电压为零),RP3调节输出电压的摆动范围。
IB31可方便地并联多个传感器而进行多点测量,0~10V输出多路测量电路
按晶振的功能和实现技术的不同,分为温度补偿晶振(TCXO)、压控晶振(VCXO)、恒温晶振(OCXO)。
为了在性能与功耗之间取得最佳平衡,需要根据具体应用场景,对基准时钟进行相应的分频、倍频或转换处理,从而为各模块提供适宜的时钟信号。此时,分频技术就成为连接晶振基准频率与系统需求的关键,通过数字电路将晶振原始频率按固定比例降低,输出符合要求的低频时钟信号。
RTC芯片是一种专门用于精准计时、掉电续时的专用集成电路,其核心功能是提供精准、稳定的时间信息(包括秒、分、时、日、月、周、年),并能在主电源断电后依靠备用电池继续保持计时,从而确保时间持续不间断。
晶振的启动时间,通常是指其通电后进入稳定振荡状态所需的时间。若启动时间过长,可从以下五个常见的影响因素方面进行优化。
RTC(Real-Time Clock,实时时钟)芯片作为一种独立的专用计时器件,其核心功能包括提供稳定的日历时钟、在主电源断电后持续运行、支持定时中断以及输出高精度时间戳,为各类嵌入式系统提供可靠的时间基准。