发布时间:2026-01-15 阅读量:639 来源: 发布人: suii
随着网络安全挑战日益严峻,欧盟《网络弹性法案》(CRA)的实施与工业安全标准IEC 62443的普及,为设备制造商设立了全新的合规要求。在此背景下,安全已从可选项转变为产品设计中不可或缺的强制性基石。我爱方案网推荐MYC-LF25X嵌入式处理器模组,基于已通过SESIP 3级认证的意法半导体STM32MP257F处理器,提供从硬件信任根到应用层的全栈、可验证安全架构,是您高效开发符合国际法规与标准的安全关键型应用的理想平台。

一、合规基石:为什么STM32MP257核心板是您的明智之选?
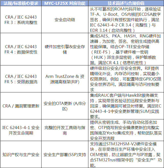
CRA法案要求联网产品具备“内置安全”、漏洞可管理和更新可持续的能力。IEC 62443标准,特别是其 IEC 62443-4-2(组件安全要求),则为实现这些目标提供了具体、可落地的技术框架。MYC-LF25X(STM32MP257核心板)的设计与生态,直接回应了这些核心诉求:
硬件级可信起点:MYC-LF25X所基于的STM32MP257F处理器已获得SESIP 3级认证,这意味着其硬件和信任根固件已通过独立实验室严格的白盒漏洞分析,为您产品的整体认证(如CRA、RED)提供了坚实起点,极大简化合规流程。
功能与标准的直接映射:MYC-LF25X的每项安全功能,都精准对应IEC 62443-4-2中的关键组件要求(CR)和嵌入式设备要求(EDR),让合规不再是纸上谈兵。

图:基于STM32MP257核心板
二、MYC-LF25X安全架构如何满足关键合规要求

三、选择MYC-LF25X,获得超越芯片的完整价值
选择MYC-LF25X,意味着您选择了一个经过认证、生态成熟的安全起点:
1、加速上市:预集成的安全功能与自动化工具链(STM32CubeProgrammer, Yocto),大幅缩短自行研发安全基础架构的时间。
2、降低风险与成本:SESIP 3级认证的硬件基础简化最终产品认证,成熟的SSP方案保护生产投资。
3、持续可信:基于开放标准的架构(如OP-TEE)和安全的OTA能力,确保产品在整个生命周期内可维护、可进化。
结语
在网络安全法规与标准已成为全球市场准入核心门槛的背景下,MYC-LF25X为您提供将合规能力深度植入硬件底层的战略优势。它不仅是处理器模组,更是一套整合STM32Trust安全框架、符合IEC 62443技术规范,并支持应对CRA法案要求的完整解决方案。选择MYC-LF25X作为下一代智能设备的安全核心,可系统化满足合规要求,助您更专注于产品价值创新。
今年1月发布的MYD-YT153MX-MINI开发板精准切入国产核心板中端市场,以极致性价比获得了良好的市场反响。
随着智能家居的普及,扫地机器人已从随机碰撞清扫升级为具备路径规划、定时启动、分区清扫等智能功能的规划式清扫设备。这些核心功能的实现,均依赖于一个稳定可靠的时间基准——实时时钟芯片(RTC)。
我们推出的YSO171PS系列可编程展频振荡器(SSXO),凭借自主研发的频率调制技术,从源头化解EMI难题,为智慧诊疗设备提供稳如磐石的时序支撑。
我们依托在时钟频率器件领域的长期技术积累,打造了覆盖TCXO与OCXO系列的完整5G基站时钟解决方案,能够满足高精度同步与高可靠运行的网络需求,助力5G网络实现更优性能与更稳定服务。
京硅智能KSiC1并离网无缝切换开关方案,切换时间≤15ms(相当于1/4个交流周波),实现了真正的“无感知”无缝切换。