发布时间:2026-01-20 阅读量:110 来源: 我爱方案网 作者: suii
随着分布式光伏场景多样化和组件技术迭代,独立MPPT(最大功率点跟踪)的组件级优化能力将持续推动在微型逆变器中广泛应用。独立MPPT功能的核心优势在于通过组件级功率优化,显著提升系统整体发电效率、增强运行可靠性,并大幅提高系统设计的灵活性。
相比传统组串式或集中式逆变器的单一MPPT方案,独立MPPT使每块光伏组件能够独立工作在各自最大功率点,从根本上消除了组件因阴影、朝向、老化或灰尘等因素导致的功率失配问题。
独立MPPT设计使系统具备组件级容错与精细化监控能力,单个微型逆变器故障仅影响对应组件,避免传统方案中因单点故障导致大面积停机风险。同时直流侧电压通常控制在安全低压范围,降低了高压串联带来的电弧与火灾隐患。
快包分析师推荐极海800W双路MMPT微型逆变器方案,可提供完善的软硬件设计文件,方便工程师快速进行上手、二次开发,助力客户项目快速量产落地。
扫码可申请免费样片以及获取产品技术规格书

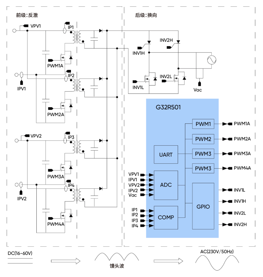
极海800W双路MPPT微型逆变器参考方案

该方案通过G32R501实时控制MCU实现光伏微逆变器的数字控制,并可同时接入两路光伏输入,具有独立MPPT功能,额定功率800W,可使用锁相环追踪电网角度,支持并网运行模式。
方案特点:
· 基于G325R01实时控制MCU单芯片方案,对反激和换向功率单元进行全面数字控制;
· 最大光伏输入电压60V,MPPT电压范围16V~60V,启动电压22V,2路MPPT,最大输入电流14A;
· 支持电网电压范围AC 180V~275V,频率45Hz~55Hz;
· 额定输出功率800W,额定输出电流3.5A;
· 满载功率因数>0.99,峰值效率94.0%;
· 标称MPPT效率99.80%;
· 工作温度-40℃~60℃,自然散热。
扫码可申请免费样片以及获取产品技术规格书

TAE32F5300的600W GaN单相全桥逆变器方案

基于TAE32F5300的600W GaN单相全桥逆变器应用设计,硬件方面采用了全桥拓扑,整个硬件有三个模块组成:主控板、辅助电源板、功率板。主控板采用了泰为自主研发的主控芯片——TAE32F5300,辅助电源板为系统提供隔离的12V电压,功率板采用H桥+LCL的拓扑。该方案使用了GaN组件且开关频率较高,所以其结构紧凑、功率密度高。
方案参数:

案例:
应用于分布式光伏并网微逆变器可为每块光伏板配置约600W微型逆变器,通过独立集成MPPT的DC/DC与DC/AC级,并由TAE32F5300芯片控制,实现系统发电效率与安全性的提升。相比组串式方案,其每板独立MPPT可提升系统发电量5-15%,并网电流THD低至2.7%,优于电网标准,且直流侧电压仅370V-410V,消除高压串联风险。在成本方面,尽管微逆单价较高,但通过高集成主控与GaN技术,硬件成本可与传统硅基方案相当甚至降低5%。
基于HPM6200的光伏逆变器方案

方案采用HPM6200的双核架构,主频600MHz,支持DSP运算的高算力,100p秒的高精度PWM。芯片在PWM资源上非常丰富,有32路PWM输出,能满足单片芯片控制前级DCDC和后级DCAC的挑战。
系统架构框图:

方案特点:
· 集成高效率DC-DC转换器和LDO
· 支持系统单电源供电
· 可动态调节输出电压实现性能-功耗平衡
· 兼顾电源的灵活性、易用性和效率
· 能完成DSP的国产创新型替代
扫码可申请免费样片以及获取产品技术规格书
本文基于 MYD-LR3576 开发板,详细记录了如何利用 500 万像素 USB 摄像头实现 640×640 分辨率的 YOLO5s 目标检测,并将结果实时输出至 1080P 屏幕的全流程。
在工业自动化与物联网加速向深度智能化演进的时代背景下,工业设备对成本效益、运行可靠性与智能算力的需求日益提升。从追求极致性价比的基础工控终端,到依赖强大算力的AIoT边缘计算节点,开发者正持续为不同应用场景探索并选择与之相匹配的“工业核心芯片”。
多普勒雷达产品检测人体状态不受光线和隐私的限制,通过检测生理呼吸来判断是否有人,并且由于雷达具有穿透性,可以穿透服装和玻璃,木板等非金属物质进行感知
方案搭载星闪三模技术,通过智能调度算法与硬件级能效管理模块,将典型传输功耗降至传统蓝牙方案的40%
我爱方案网推荐基于英诺赛科开发的48V/2kW四相降压电源方案,该方案不仅将峰值效率提升至98%以上,更在无风冷条件下将热点温度降低15℃以上。