发布时间:2022-10-20 阅读量:1507 来源: 我爱方案网整理 发布人: Aurora
电子产品要正常工作,就离不开电源。像手机、智能手环这种消费类电子,其充电接口都是标准的接插件,不存在接线的情况,更不会存在电源接反的情况。但是,在工业、自动化应用中,有很多产品是需要手动接线的,即使操作人员做事情再认真也难免会出错。如果把电源线接反了,可能会导致产品被烧掉。
那如果在设计产品的时候,就考虑了电源防接反而设计了防接反电路是不是会方便很多呢?今天就来讨论一下如何实现电源防接反,电源防接反的电路有哪些。
二极管串联
以常用的5V/2A为例。常用二极管串联在电路中,在电源反接时,二极管承担所有的电压,有效防止电源反接损坏后级设备。但是,二极管上压降较大,损耗较高。使用肖特基二极管可以减小损耗,但是仍对电路有较大影响,特别是在电源电压更低的情况下。

反并二极管+保险丝
使用反并二极管+保险丝,正常运行时基本没有损耗。在电源反接时,电源侧接近短路,保险丝熔断,从而实现保护。反接发生后,二极管和保险丝一般都需要更换。并且,输入反接时产生一个负压,后级设备还是有可能损坏。

PMOS防反接电路
基本电路
基本的PMOS防反接电路,利用PMOS的寄生二极管:
电源正接,寄生二极管导通,S极电压升高,V G S ≈ − V i n ,从而PMOS开启,一般导通电阻在数十mΩ,导通损耗远低于二极管。
电源反接,寄生二极管截止,V G S = 0 V,PMOS关断,后级设备电压为0。

添加稳压管
如果使用PMOS的Vgs耐压低于电源电压,可以使用稳压管限制Vgs。或者在输入电压基本不变的情况下,也可以使用电阻分压。

注意
1、PMOS需要选择合适的Vds、Vgs耐压,选择低Rds的型号可以减小损耗;
2、注意PMOS上的功耗和散热;
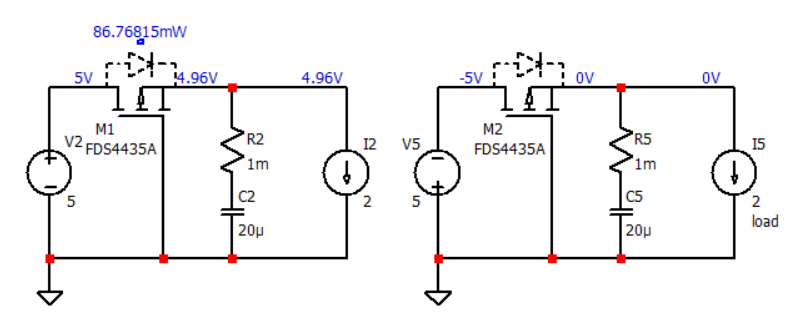
3、因为PMOS开启后电流可双向流动,这个电路的负载不能是电池等电压源。否则,如下右图,因为负载电池有5V电压,V G S = − 5 V V_{GS}=-5V,实际上PMOS还是开启了,输入反接还是会导致过流。

关于我爱方案网
我爱方案网是一个电子方案开发供应链平台,提供从找方案到研发采购的全链条服务。找方案,上我爱方案网!在方案超市找到合适的方案就可以直接买,没有找到就到快包定制开发。我爱方案网积累了一大批方案商和企业开发资源,能提供标准的模块和核心板以及定制开发服务,按要求交付PCBA、整机产品、软件或IoT系统。更多信息,敬请访问http://www.52solution.com
按晶振的功能和实现技术的不同,分为温度补偿晶振(TCXO)、压控晶振(VCXO)、恒温晶振(OCXO)。
为了在性能与功耗之间取得最佳平衡,需要根据具体应用场景,对基准时钟进行相应的分频、倍频或转换处理,从而为各模块提供适宜的时钟信号。此时,分频技术就成为连接晶振基准频率与系统需求的关键,通过数字电路将晶振原始频率按固定比例降低,输出符合要求的低频时钟信号。
RTC芯片是一种专门用于精准计时、掉电续时的专用集成电路,其核心功能是提供精准、稳定的时间信息(包括秒、分、时、日、月、周、年),并能在主电源断电后依靠备用电池继续保持计时,从而确保时间持续不间断。
晶振的启动时间,通常是指其通电后进入稳定振荡状态所需的时间。若启动时间过长,可从以下五个常见的影响因素方面进行优化。
RTC(Real-Time Clock,实时时钟)芯片作为一种独立的专用计时器件,其核心功能包括提供稳定的日历时钟、在主电源断电后持续运行、支持定时中断以及输出高精度时间戳,为各类嵌入式系统提供可靠的时间基准。