发布时间:2025-12-29 阅读量:785 来源: 发布人: bebop
导读:国内电池巨头欣旺达动力科技股份有限公司因买卖合同纠纷被威睿电动汽车技术(宁波)有限公司起诉,索赔金额达到惊人的23.14亿元人民币。
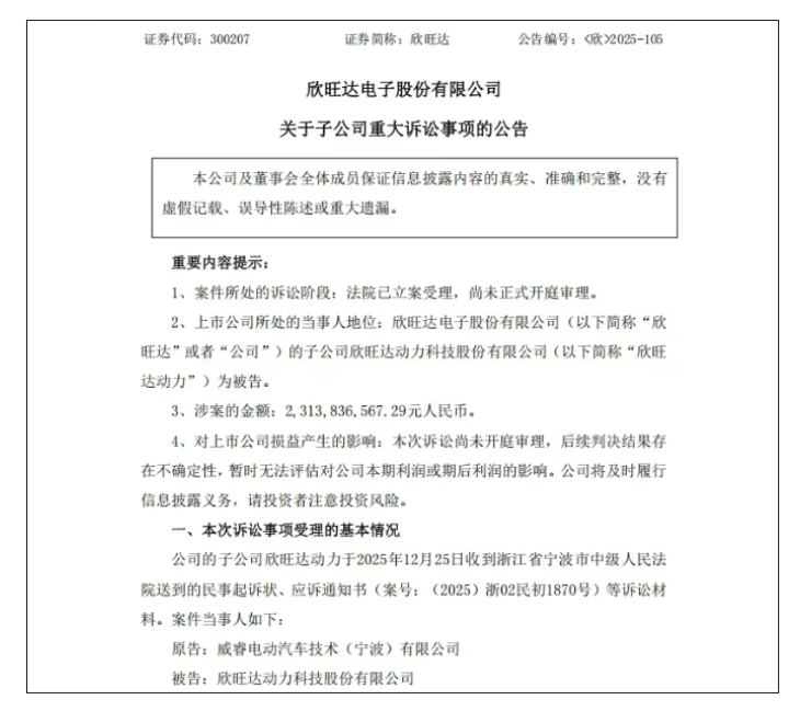
我爱方案网12月29日消息,近日欣旺达发布公告称,其全资子公司欣旺达动力科技股份有限公司因买卖合同纠纷被威睿电动汽车技术(宁波)有限公司起诉,索赔金额高达23.14亿元人民币。

公告内容显示,原告方指控被告在指定期间内提供的电芯存在“严重质量问题”,导致其遭受重大经济损失,为此,威睿提出包括直接损失赔偿、鉴定费、律师费及全部诉讼费用在内的多项诉求,总金额约23.14亿元。。此案件已由浙江省宁波市中级人民法院正式立案,案号为(2025)浙02民初1870号,目前尚未开庭审理。
值得注意的是,威睿是极氪汽车(上海)有限公司(持股51%)与吉利汽车集团(持股49%)共同控股的新能源科技公司,主要为吉利系品牌(包括极氪)提供动力电池系统。
作为超快充电池技术的领航者,欣旺达推出了峰值充电倍率高达6C的闪充电池3.0,有效缓解了用户的里程焦虑问题。该公司不仅与理想汽车、蔚来、小鹏等中国本土车企建立了稳固的合作关系,还成功打入大众、雷诺日产等国际品牌供应链体系。根据中国汽车动力电池产业创新联盟最新发布的数据,截至2025年11月,欣旺达动力市场份额提升至3.25%,排名上升至第六位。尤其在HEV电池细分市场上,欣旺达连续多年占据中国市场第一的位置。
面对此次突如其来的诉讼,欣旺达强调公司运营正常,并表示将采取积极措施应对。考虑到案件尚处于初期阶段,最终判决结果仍具高度不确定性,因此难以评估对当前及未来财务状况的具体影响。
值得注意的是,据财报显示,欣旺达2024年全年净利润为14.7亿元,2025年前三季度净利润为14.1亿元。该索赔金额远超欣旺达单年度净利润,一旦败诉且需全额赔付,或将对其财务健康造成严重影响。
韩国OLED沉积设备大厂YAS近期斩获TCL华星订单,将为后者8.6代OLED产线供应蒸发源。
英特尔旗下晶圆代工业务 Intel Foundry 近日发布了新一代 EMIB(Embedded Multi-Die Interconnect Bridge,嵌入式多芯片互连桥接)先进封装技术——EMIB-T。
黄仁勋透露,中国台湾新总部将延续加州总部设计风格,预计2030年入驻。该基地规划面积约70万平方英尺,可容纳约4000名员工。
三星电子工会成员投票批准了上周敲定的奖金方案,终结了存储芯片业务部门此前的罢工危机。
据THE ELEC报道,韩国化工企业PKC宣布将在全罗北道群山工厂把半导体用高纯度氯气(Cl₂)产能提升50%,年产能由1400–1500吨扩至2100–2200吨