发布时间:2026-04-30 阅读量:39 来源: 发布人: bebop
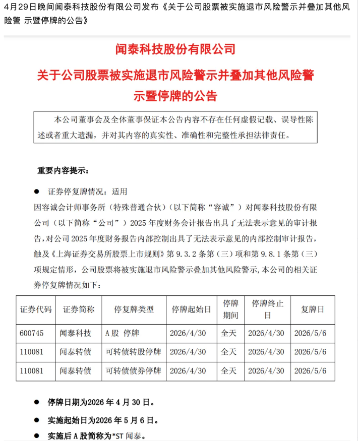
4 月 29 日晚间,闻泰科技发布公告,公司股票被实施退市风险警示,叠加其他风险警示,同时停牌。

五一节后首个交易日,闻泰科技将变更为 * ST 闻泰。曾经的国内半导体龙头,如今陷入 ST 困局。
局面恶化的核心原因,源自荷兰政府行政干预。其无视市场规则,找无实依据理由。强行剥夺中资持有的安世半导体控制权。刻意打压中资企业,打乱产业布局。直接动摇了闻泰科技经营根基。
4 月 29 日当晚,闻泰同步披露两份财报。分别是 2025 年年报与 2026 年一季报。2025 年年报,是安世控制权受限后的首份年报。受事件冲击与业务调整影响,全年业绩大幅下滑。因年报审计被出具无法表示意见,5 月 6 日起简称变更为 * ST 闻泰。
近日,日本显示面板企业JDI正式宣布,已启动在美国建设与运营先进显示面板制造基地的可行性评估,并同步研究向当地合作伙伴提供技术支持的潜在合作模式。
三星电子正扩展其裸眼3D显示产品线,计划推出32英寸小型裸眼3D显示器(品牌Spatial Signage,型号SMHX)
据小米代码库信息显示,下一代XRING O3(玄戒O3)芯片核心主频已曝光,该处理器将应用于即将发布的小米MIX Fold 5(代号Q18/“lhasa”)折叠屏手机。
青芯半导体科技(上海)有限公司正式发布了国内首款144通道PCIe Gen5 Switch(PCIe 5.0交换)芯片——WL-G5144
近日,商汤科技正式发布并开源其新一代多模态模型“SenseNova U1系列”。